Booking an Appointment
The end-to-end flow for creating an appointment — from selecting a slot to receiving confirmation.
Booking an Appointment
This page covers everything that happens from the moment a patient picks a time slot to the moment they receive a confirmed appointment. Along the way, we will explain how the system holds the slot while you pay, what happens if payment takes too long, how approval works for certain doctors, and what the cancellation and refund rules look like. By the end, you will understand every status an appointment can have and why.
Before You Begin
To book an appointment, you need a slot. If you have not searched for available times yet, start with How Slot Search Works. That page explains how to find open appointments based on the service, doctor, and centre you need.
If your hospital accepts online payments, make sure your payment methods are configured in Tenant Configuration. Patients will need at least one active payment option (UPI, card, net banking, etc.) to complete their booking online. For hospitals that only take payment at the front desk, no online payment setup is needed.
The Booking Flow
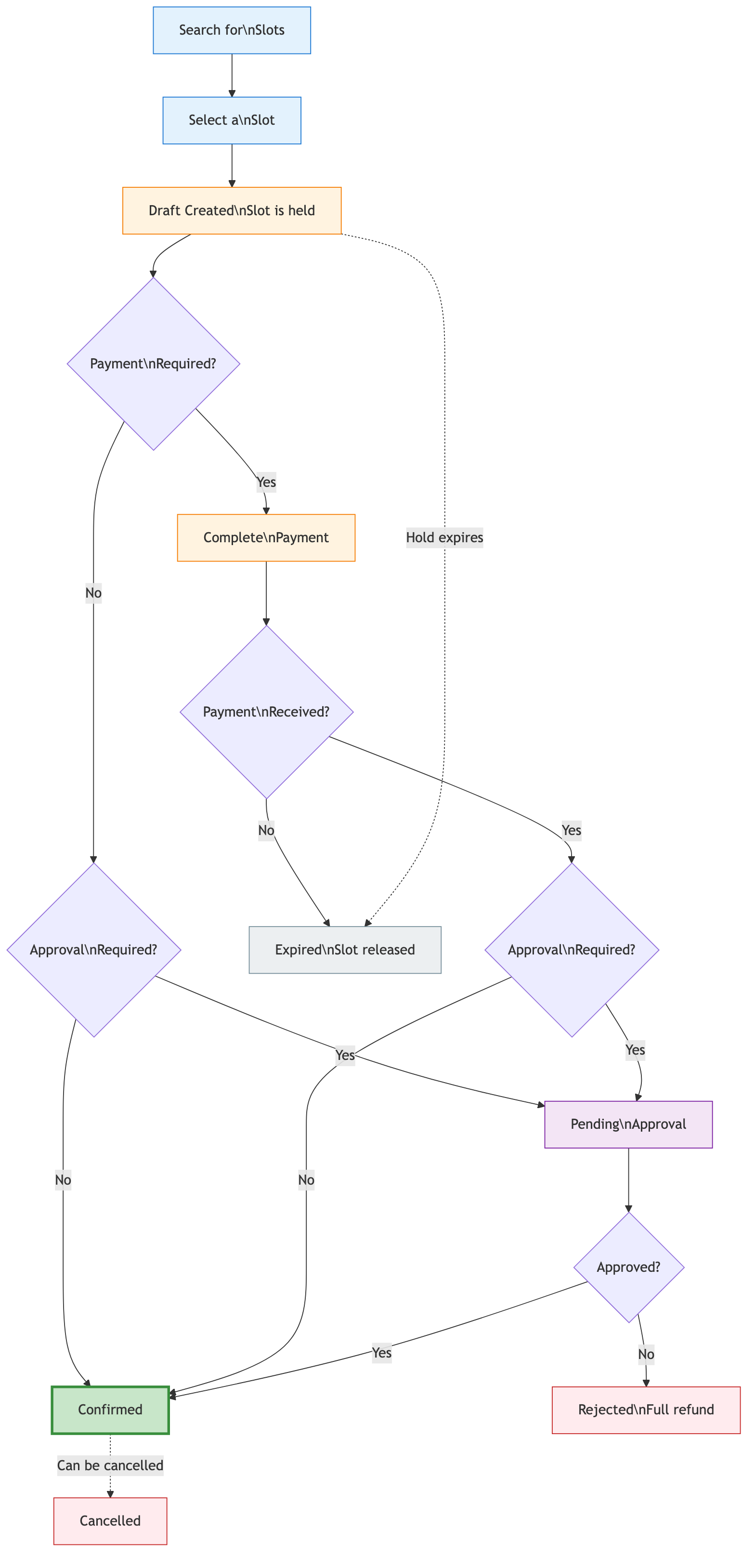
Booking an appointment is a five-step process. For most patients, it takes under a minute. Here is what happens:
Step 1: Search for available slots. The patient, or a receptionist on their behalf, picks a service and a date range. The system returns a list of available times with doctors and prices.
Step 2: Select a slot. The patient picks a specific time. The moment they do, the system holds that slot exclusively for them. No one else can book the same time while the hold is active. Think of it like putting a book on reserve at a library. It is still technically available, but no one else can check it out until the hold expires.
Step 3: Complete payment. Depending on the hospital's settings, the patient pays online (through UPI, card, or net banking), pays at the front desk (cash or card swipe), or skips payment entirely for free services like follow-up consultations.
Step 4: Approval (if required). Some doctors or services require a manager or doctor to approve the booking before it is confirmed. If approval is not required, this step is skipped and the appointment is confirmed immediately after payment.
Step 5: Confirmation. The patient receives a booking reference number and a confirmation. They are all set for their appointment.
The entire process is protected
How the Slot Hold Works
When a patient selects a time slot, the system creates what is called a "draft" appointment. This is not a confirmed booking yet. It is a temporary reservation that says "this patient is in the process of booking this slot, please keep it available for them."
The draft holds the slot for a limited time. During this window, no one else can book the same time with the same doctor. Imagine a receptionist telling you "I have put a hold on the 10 AM slot with Dr. Patel while you fill out your forms. You have 10 minutes before I release it." That is exactly what the system does, automatically.
The hold duration is configurable. For online bookings where patients pay through a payment gateway, 10 minutes is usually enough. For offline bookings at the front desk where the patient might need to walk to the billing counter, 30 minutes is more practical. You can set this in your hospital's payment settings or at the doctor level.
There is also a limit on how many draft bookings a patient can have at the same time. This prevents someone from selecting five different slots across five doctors and holding all of them while deciding which one to keep. The default limit is configurable, and most hospitals set it to 2 or 3.
Hold expiry is automatic
Payment
Payment is the step that turns a draft into a real booking. Hospital OS supports three payment paths, and the right one depends on how the service and centre are configured.
Online Payment
When a patient books through the online portal or when a receptionist initiates an online payment, the system generates a payment link. The patient opens the link and pays through UPI, credit or debit card, or net banking. Once the payment gateway confirms receipt, the appointment moves forward automatically. There is no manual step needed from hospital staff.
If the payment fails or the patient closes the payment page without completing, the draft remains active until the hold expires. The patient can try again by opening a new payment link, as long as the hold has not expired.
Offline Payment
For walk-in patients or those who prefer to pay at the hospital, staff at the front desk can accept cash, a card swipe, or an offline UPI payment. The receptionist marks the payment as received in the system, and the appointment is confirmed on the spot. This is the most common flow for patients who book in person.
Free Appointments
Some services do not require any payment. This is common for free follow-up consultations, charity clinics, or services covered by hospital packages. When the pricing record for a service has "Payment Required" set to No, the system skips the payment step entirely. The appointment is confirmed the moment the patient selects the slot.
Payment Types
Not every paid appointment requires the full amount upfront. Hospital OS supports four payment types, and you configure which one applies in the pricing record for each service:
Full payment means the patient pays the entire fee when booking. This is the most straightforward option. A Rs 500 consultation costs Rs 500 at the time of booking, and there is nothing left to pay at the hospital.
Token payment means the patient pays a small fixed amount to confirm the booking, and the rest is collected at the hospital. For example, a Rs 500 consultation with a Rs 100 token means the patient pays Rs 100 online and Rs 400 at the front desk. Hospitals use this when they want a commitment from the patient without requiring full prepayment.
Advance payment means the patient pays a percentage of the fee upfront. For example, a 50 percent advance on a Rs 1000 specialist consultation means the patient pays Rs 500 at booking and Rs 500 at the hospital. This is common for high-value specialist appointments.
No payment means the service is free. No money changes hands at booking. The appointment is confirmed immediately after slot selection.
Approval Process
Most appointments are confirmed immediately after payment. But some hospitals want a doctor or manager to review certain bookings before they become official. This is the approval process.
Imagine a senior cardiologist who only sees referred patients. The hospital wants to make sure every booking for this doctor is legitimate and has a valid referral. With approval enabled, after the patient pays, the appointment enters a "Pending Approval" state. The doctor or an assigned manager receives a notification asking them to approve or reject the booking.
If the approver approves, the appointment is confirmed and the patient is notified. Everything proceeds as normal.
If the approver rejects, the appointment is cancelled and a full refund is issued automatically. The patient is notified with the reason for rejection, and the slot becomes available for others.
If nobody responds within the approval timeout period, the system takes automatic action. You configure what that action is: either auto-approve (the booking is confirmed even without an explicit approval, which is the default) or cancel with refund (the booking is cancelled and the patient gets their money back). For busy doctors who might not check approvals promptly, auto-approve is safer. For expensive procedures where you want explicit sign-off, cancel-with-refund ensures nothing slips through.
Three settings control the approval process:
Approval Required is a simple on/off switch. When enabled for a doctor or centre, all bookings go through approval. The default is off, meaning appointments are confirmed immediately after payment.
Approval Timeout is how long the system waits for a decision, in hours. The default is 24 hours. For urgent clinics, set this to 4 hours so patients are not left waiting for a day. For non-urgent services, 48 hours gives approvers more breathing room.
Timeout Action is what happens when the clock runs out. "Auto-approve" confirms the booking automatically, which is the safe default. "Cancel with refund" cancels the booking and returns the patient's money. Choose based on how critical explicit approval is for the service.
Understanding Appointment Statuses
As a booking moves through its lifecycle, it passes through different statuses. Each status tells you exactly where the appointment is in the process and what needs to happen next. Here is what each one means in practice:
Draft means the patient has selected a slot but has not paid yet. The slot is being held for them. If you see an appointment in Draft status, it means someone is in the middle of booking. Give them time to complete payment. If they do not pay within the hold period, the system will expire the draft automatically.
Pending Approval means the patient has paid but the appointment needs a doctor or manager to approve it. If you see this status, someone needs to review and either approve or reject the booking. The system will handle it automatically if no one responds within the timeout period.
Confirmed means the appointment is official. Payment is received, approval is granted (or not required), and the patient is expected to arrive at the scheduled time. This is the "all clear" status.
Rejected means an approver (doctor or manager) declined the booking. A full refund has been issued automatically. The patient has been notified and the slot is available again.
Expired means the hold period ran out before the patient completed payment. The slot has been released. This is common when patients get distracted during online booking or when the payment gateway has a temporary issue.
Cancelled means the appointment was cancelled after confirmation. This can happen because the patient changed their plans, the doctor became unavailable, or the hospital cancelled for an operational reason. Refund rules apply based on when the cancellation happened.
More statuses exist
Cancellation and Refunds
Life happens, and sometimes an appointment needs to be cancelled. Hospital OS has a detailed cancellation system that handles who can cancel, when they can cancel, and how much money they get back.
Who Can Cancel
Cancellation is not limited to the patient. Depending on your hospital's settings, any of these people can cancel an appointment:
The patient can cancel through the patient portal or by calling the front desk. Patients are subject to the cancellation deadline and refund tiers described below.
A receptionist or staff member can cancel on behalf of the patient from the admin panel. Staff are typically exempt from the cancellation deadline. They can cancel at any time, which is important for handling same-day emergencies.
The doctor or their team can cancel if the doctor becomes unavailable. When the hospital initiates the cancellation, the patient always receives a 100 percent refund, regardless of timing.
The system can cancel automatically in certain situations, such as when a doctor is put on emergency leave and all their upcoming appointments need to be cleared.
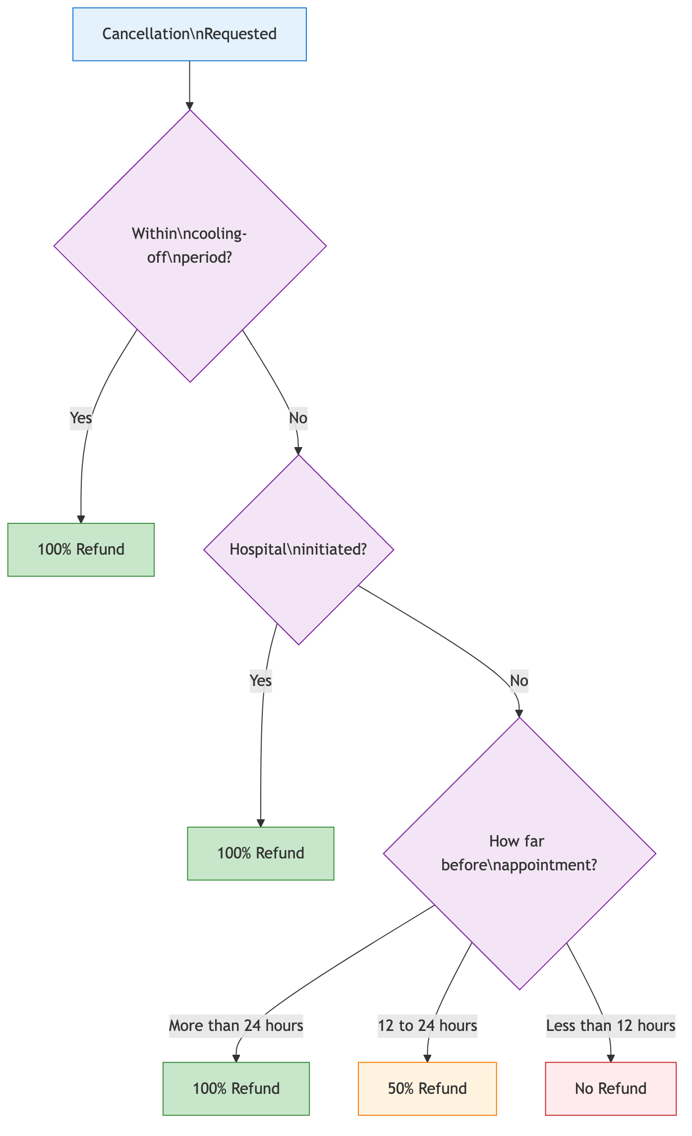
Cancellation Deadline
The cancellation deadline controls how close to the appointment time a patient can still cancel. For example, if the deadline is set to 2 hours, a patient with a 3 PM appointment can cancel until 1 PM. After that, cancellation by the patient is blocked. This protects the hospital from last-minute cancellations where the slot cannot be filled by someone else.
Staff can always cancel regardless of the deadline. The deadline only applies to patient-initiated cancellations.
The Cooling-Off Period
Right after booking, there is a short window where the patient can cancel and receive a full refund, no questions asked. This is the cooling-off period. Think of it as a "changed my mind" safety net. If a patient books the wrong date by accident or realizes they picked the wrong doctor, they can cancel within this window (typically 15 to 30 minutes) and get 100 percent of their money back.
This exists because mistakes happen. A patient might tap the wrong time on their phone, or realize after booking that they have a conflict. The cooling-off period prevents frustration and builds trust in the booking system.
Refund Tiers
Outside the cooling-off period, the refund amount depends on how far in advance the patient cancels. Your hospital configures these tiers, and they can vary by centre or service. A typical setup looks like this:
Cancel more than 24 hours before the appointment and you receive a 100 percent refund. Cancel between 12 and 24 hours before and you receive a 50 percent refund. Cancel less than 12 hours before and you receive no refund. These are defaults that most hospitals use, but you can set any tiers you want. Some hospitals offer 100 percent refunds up to 4 hours before, and some offer no refunds at all for specialist appointments.
When the hospital cancels the appointment (whether through a staff member, doctor, or automated process), the patient always receives a 100 percent refund. This applies regardless of timing or refund tiers. The patient did nothing wrong, so they should not lose money.
Refund policies vary by hospital
What If Payment Arrives Late
Occasionally, a patient completes payment just as the hold period is about to expire. Perhaps they clicked "Pay" at minute 9 of a 10-minute hold, and the payment gateway took two minutes to confirm. In this situation, the system does the right thing: if the payment confirmation arrives within a short grace window after the hold technically expired, the appointment is still confirmed. No payment is ever lost.
If the hold has been expired for too long and the slot was already taken by someone else, the system will notify the patient and initiate a refund. But this is rare. In practice, the grace window catches almost all cases of borderline timing.
Your Booking Reference Number
Every confirmed appointment gets a unique booking reference number. This number is your key for everything related to the appointment. Use it when calling the hospital to ask about your booking, when checking in at the front desk on the day of your appointment, and when viewing the appointment details in the patient portal. The reference number is included in your confirmation notification (via email, SMS, or WhatsApp, depending on your hospital's notification settings).


What Happens Next
Your appointment is confirmed. If you need to change the date or time, see Rescheduling and Cancellation. On the day of your appointment, the front desk will check you in and create a visit record. That process is covered in Check-in and Completion.
Related Pages
- How Slot Search Works — finding available times before booking
- Rescheduling and Cancellation — changing or cancelling an existing appointment
- Check-in and Completion — what happens on the day of the appointment
- Appointment Settings — all booking-related configuration
- Payment Methods — available payment options for your hospital
- Pricing Configuration — how prices and payment types are set
Last updated on